9/16(金)午前に山形県教職員組合の遠藤委員長にも地元からご対応をいただきながら、文部科学省とリモート会議を開催。





9/16(金)午前に山形県教職員組合の遠藤委員長にも地元からご対応をいただきながら、文部科学省とリモート会議を開催。「中学校の部活の地域移行」について、県教組が実施したアンケートをもとに、現場の不安の声や問題点・課題などについて遠藤委員長から文科省に直接ご指摘を頂きました。
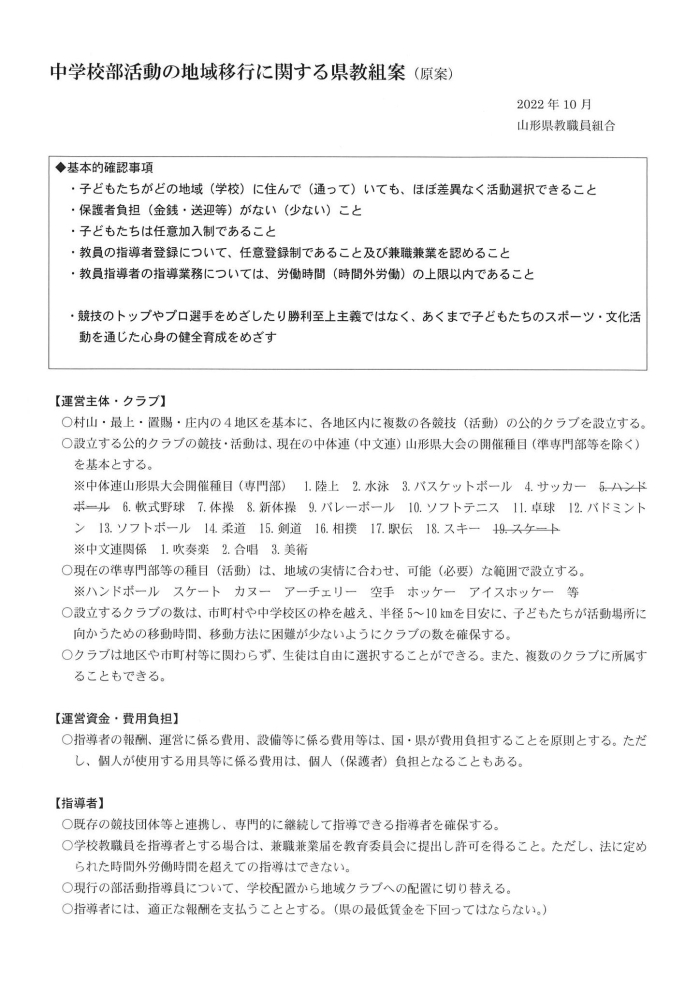
学校の先生方が授業以外の仕事が大変多くて長時間労働になっており、本来の業務である授業準備や生徒指導などが十分に出来ていないケースもあるという問題点があります。部活動を地域の指導者などに役割分担すること自体、大変良いことですが、これまで「学校での部活」が中心だったところで、どういう手順で地域移行していくかが課題です。
文科省はまだ検討中、試行中である面も多いのですが、例えば指導者への報酬を1時間1600円と考えている、生徒・学校・部活の間の連絡や調整をになう「総括コーディネーター」の配置を考えているなど、現場の先生方にも理解がもらえる提案を文科省から頂きました。
教育の充実は子どもたちだけ・子育て世代だけの問題ではなく、日本の将来に関わる社会全体の問題なので、現場の皆さんの声や様々な智恵をいただきながら、充実のための具体策を考えていきます。