3/17(木)お昼に会派の「災害対策本部」に出席。
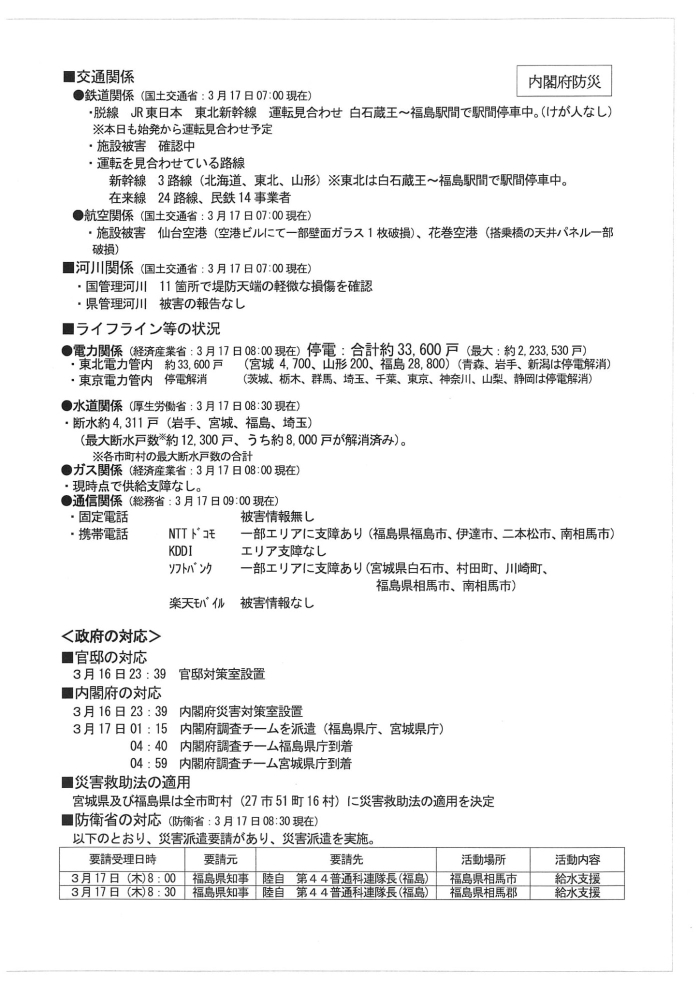
3/17(木)お昼に会派の「災害対策本部」に出席。昨日3/16(水)23時半過ぎに起きた地震の災害状況と現状について内閣府防災の方からご報告がありました。
私からは、日が昇ってから明らかになった高速道路被害などあるかと質問。東北新幹線の復旧にメドが立たない中、臨時の高速バスの運行を認めるなど政府に柔軟な対応を求めました。
3/17(木)お昼に会派の「災害対策本部」に出席。昨日3/16(水)23時半過ぎに起きた地震の災害状況と現状について内閣府防災の方からご報告がありました。
私からは、日が昇ってから明らかになった高速道路被害などあるかと質問。東北新幹線の復旧にメドが立たない中、臨時の高速バスの運行を認めるなど政府に柔軟な対応を求めました。
